器官捐献
用户中心
搜 索
首页
医院概况
医院简介
概况精华
医院领导
就医环境
院领导信箱
功能定位
医院愿景
医院宗旨
医院使命
医院价值观
医院精神
医院文化
动态新闻
媒体报道
数字《院报》
患者来信
视频中心
科普文章
优秀论文
专家谈病
康大夫信箱
党团建设
党建工作
不忘初心、牢记使命
抗击疫情
医院文化
就医指南
频道首页
院部门诊部
预约挂号
查询缴费
门诊服务
住院服务
检验检查
医院布局
楼层分布
联系电话
双向转诊
院务公开
医疗服务概况
财务信息公开
医疗机构环境
招标公告
中标公告
三重一大
医生介绍
专家介绍
专家风采
出诊安排
门诊排班
当月门诊表
专科介绍
信息公开
通知公告
信息公开
询价招标
人才招聘
招聘公告
联系我们
信息公开
您的位置:
首页
/
信息公开
/
信息公开
/ 详细
通知公告
信息公开
询价招标
官方微信
官方微博
预约挂号
医疗咨询
进修报名
教育平台
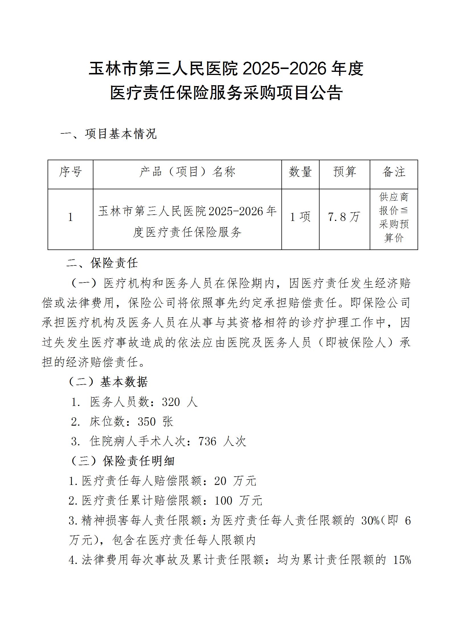
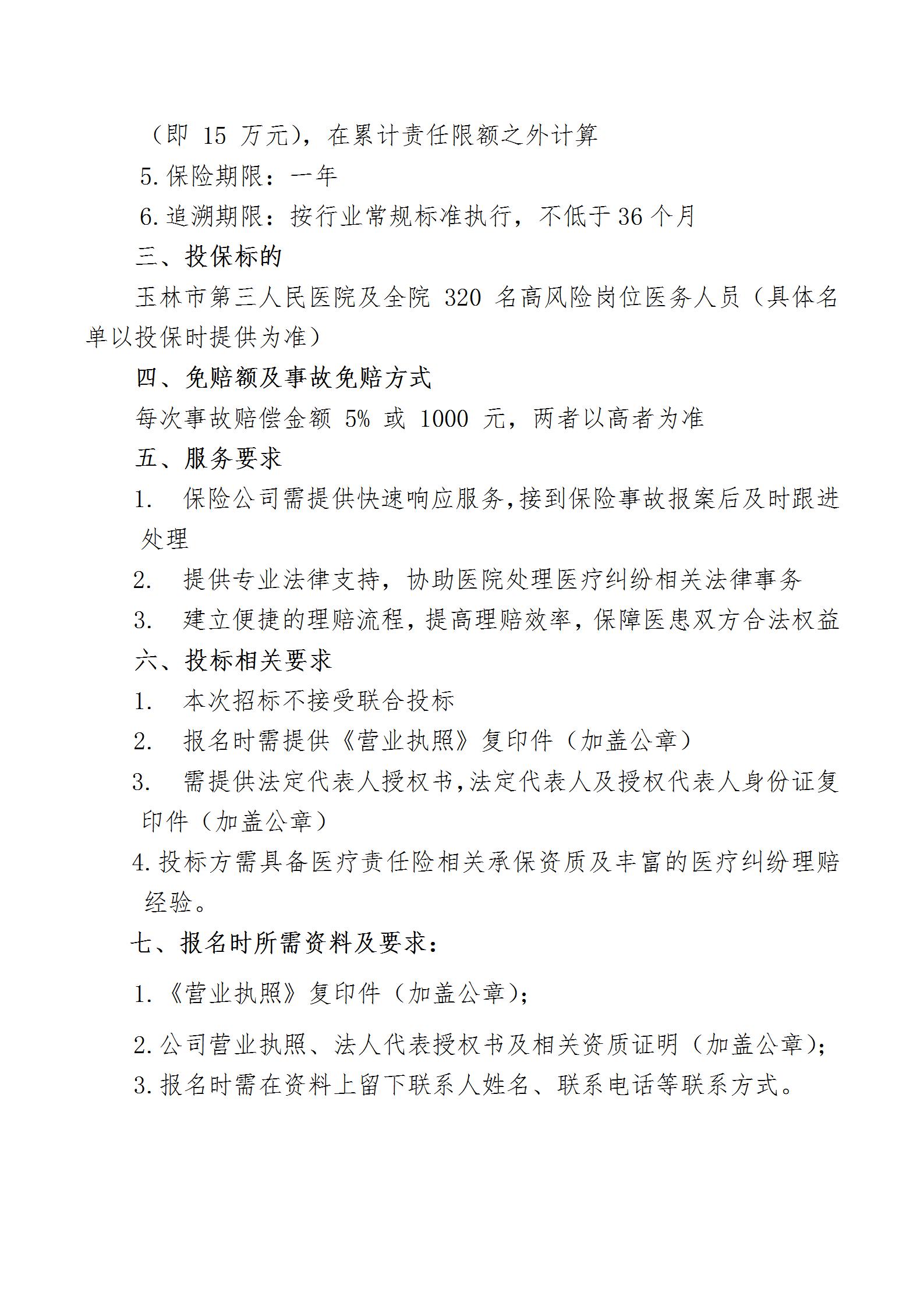
玉林市第三人民医院2025-2026年度医疗责任保险服务采购项目公告
2025-12-09
附件1